Рейтинги страховых компаний
Война за розницу
Страховая розница все настойчивее подает признаки жизни. За 2006 год объем страховых премий, собранных у населения, вырос на 92,7%, в то время как общий объем валовых премий увеличился на 7,6%. Это означает хорошие перспективы для компаний, ориентирующих свои страховые услуги на граждан. Уже в следующем году конкуренция на рынке страховых услуг для физических лиц резко усилится.
Золотое дно: банковские кредиты и автогражданка
По данным Госфинуслуг, общий объем бизнеса на рынке страховых услуг для населения в 2006 году составлял около трех миллиардов гривен. В ближайшее время популярность страховых услуг у граждан будет вызвана двумя факторами: сохранением высоких темпов роста банковских кредитов физлицам (они, как правило, требуют оформления целого ряда страховых полисов), а также введением жесткого контроля над наличием полисов «автогражданки».
На конец 2006 года портфель ипотечных банковских кредитов оценивался примерно в 30 млрд, портфель автокредитов — в 14 млрд гривен. Средняя стоимость КАСКО (добровольного страхования) легкового автомобиля в Украине составляет 5%. В итоге только по КАСКО страховщики получили от клиентов банков около 700 млн гривен валовых премий. Тариф на страхование залоговой недвижимости находится в среднем на уровне 1%, то есть от заемщиков, взявших квартиру в кредит, страховщики получили 300 млн гривен (с учетом титульного страхования или страхования на случай потери трудоспособности). В результате сам факт активного обращения граждан в банки принес страховым компаниям в 2006 году не менее миллиарда гривен премий, то есть более трети премий, собранных страховщиками у населения.
Наиболее перспективные группы продаж на украинском страховом рынке
Еще большие суммы страховщикам, нацеленным на розницу, сулит рынок обязательного страхования гражданскоправовой ответственности владельцев наземных автотранспортных средств (ОСГПО) перед третьими лицами. Парк автомобилей в Украине приближается к 11 млн машин, а средняя цена полиса ОСГПО составляет около 180 гривен. Следовательно, емкость рынка достигает 1,98 млрд гривен. При этом за первое полугодие 2007 года страховые компании собрали около 325 млн гривен.
С нового года подразделения Госавтоинспекции ужесточат проверки наличия страховок у водителей. Этому будет способствовать введение стикеров, которые только-только стали появляться на лобовых стеклах автомобилей в крупных городах Украины. Рынок будет стремительно расти, и банковско-страховые кэптивы, успешно обслуживающие ипотечные сделки, просто не смогут массово обслуживать ОСГПО и КАСКО. Если в компании работает десяток сотрудников, а она берется обслуживать весь поток автокредитов крупного системного банка, то ей изначально обеспечен скандальный финал, и такие примеры в Украине уже есть.
Кроме того, стоит учесть, что крупные стратегические инвесторы, подыскивающие себе компании в Украине, панически боятся вкладывать деньги в местных страховщиков, живущих за счет клиентов-юрлиц. В странах СНГ зафиксировано множество случаев, когда после продажи страховой компании она массово теряла корпоративных клиентов, а схемное страхование резко падало до нуля, что влекло тяжелый кризис ликвидности. Поэтому компании, которые занимают активные позиции в рознице, являются более привлекательными целями для стратегов.
Группы продаж
На рынке, емкость которого уже превышает три миллиарда гривен, сегодня собралось довольно много сильных игроков. Их можно назвать группами продаж.
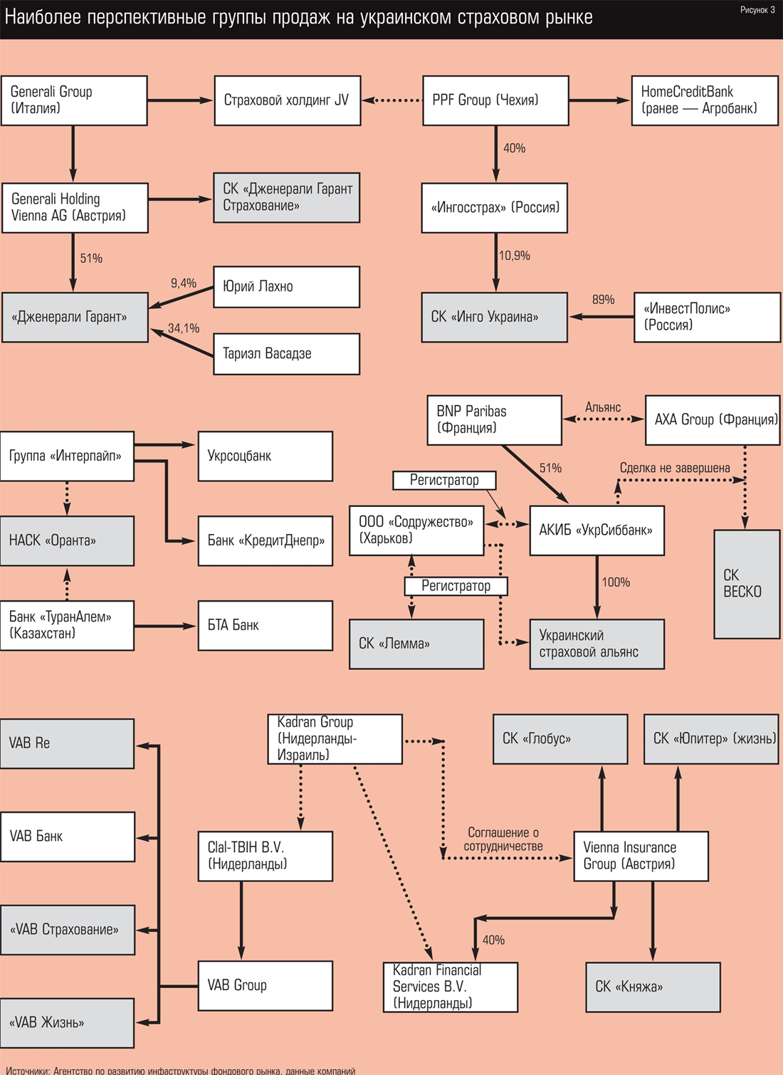
Условно мы выделили несколько таких групп, потенциально готовых объединить свои силы и ринуться в бой за розничный сегмент страхового рынка (см. рис. 3). К числу наиболее вероятных претендентов на лидерство стоит отнести тандем «Дженерали Гарант» — «ИНГО Украина». В первой половине 2007 года владелец чешской финансовой группы PPF Петер Келлнер объявил о приобретении 40% российского Ингосстраха. Ранее Келлнер подписал с итальянской группой Generali соглашение о создании совместного холдинга JV, куда должны были быть переданы страховые активы PPF и Generali в Центральной и Восточной Европе. И «Дженерали Гарант», и «ИНГО Украина» полностью соответствуют описанию компаний, для объединения которых создавали JV, однако загвоздка в том, что «ИНГО Украина» на 89% принадлежит российской компании «ИнвестПолис», а сам Ингосстрах не контролируется полностью PPF. К тому же, что бы там ни придумали в Риме, Праге или Москве, без согласия украинских акционеров «Дженерали Гарант» осуществить операцию по слиянию будет проблематично. Гораздо более реальным выглядит углубление сотрудничества между «Дженерали Гарант» и банком Home Credit (ранее — Агробанком), который также принадлежит PPF.
Второй наиболее интересной группой продаж можно считать альянс Kardan Group с Vienna Insurance Group (VIG), закрепленный соглашением еще несколько лет назад. В то же время сама бизнес-структура Kardan Group за это время перетерпела значительные изменения. Теперь финансовым центром группы, ранее базирующимся в Тель-Авиве, считается нидерландская международная инвестиционная компания Kardan Financial Services N.V., которая и контролирует часть компаний, входящих в Kardan Group. Ныне различные компании под брендом VAB имеют, по данным АРИФРУ, разных акционеров. Сердце финансового холдинга в Украине, VAB Банк (бывший ВАБанк), на 48,85% принадлежит TBIF Financial Services B.V. В свою очередь, TBIF входит в израильскую Kardan Group. Несмотря на неоднородный состав акционеров, компании под брендом VAB впервые в Украине приступили к реализации продуктов через единую розничную сеть. Эффект от такого решения может быть колоссальным. Одно дело, когда компания по страхованию жизни договаривается о продаже своих полисов через «знакомый» банк, который все равно будет более заинтересован в выполнении собственных планов по привлечению депозитов, чем в комиссионных продажах полисов. И совсем другое дело, когда продажи осуществляются под одним брендом и контролируются единым центром. Вряд ли даже в ближайшем будущем компании под брендом VAB и VIG смогут объединиться, однако Kardan Group и VIG связывают не только бумажные договоренности, но и совместное владение со стороны Kardan Financial Services B.V.
Основные показатели, характеризующие развитие страховой розницы в Украине
К состоявшейся группе продаж можно отнести альянс НАСК «Оранта», банка «ТуранАлем» и финансовых институтов, контролируемых Виктором Пинчуком и корпорацией «Интерпайп». «Оранта» как прямой потомок Укргосстраха сама способна заменить любую банковскую сеть. Похоже, что компания из рук казахских акционеров получила то, в чем давно нуждалась — инвестиции. Тем не менее в условиях, когда 40% премий страхового ритейла завязаны на банковский сегмент, «Оранте» будет тяжело конкурировать с остальными группами продаж.
К пулу продаж, который только формируется, можно отнести группу УкрСиббанка. Третий по величине активов отечественный банк уже контролируетстраховую компанию «Украинский страховой альянс». До конца года должна завершиться сделка по приобретению компании ВЕСКО, о чем договорились французская АХА (партнер BNP Paribas) и УкрСиббанк. Если транзакция состоится, то на украинском рынке заработает новый тандем, способный отхватить серьезный кусок розничного пирога на страховом рынке страны, в том числе используя ресурсы филиальной сети УкрСиббанка.
При этом и УкрСиббанк, и Украинский страховой альянс имеют того же регистратора, что и СК «Лемма». Возможно, такое совпадение связано с харьковским происхождением финучреждения. Однако в нашей стране очень редко можно встретить независимого регистратора, поэтому, как правило, компании с одним и тем же регистратором имеют общие корпоративные черты.
В стране уже возникла необходимость многочисленных связок между банковским и страховым бизнесом. Поэтому рынок вступает в период интеграции. Сколь длительным он будет, зависит от размера инвестиций в Украину и макроэкономических показателей, среди которых выделяется темп роста номинальных доходов граждан, который три последних года не падает ниже отметки 20%.
Виталий Шапран
Обзор DEDALINFO
-
Новости ДедалИнфо
Lloyd’s заробляє мільярди без “ідеальної цифровізації”. Може, ми не там шукаємо проблему? -
Новости ДедалИнфо
Пол Коттлер (Crawford & Company): про катастрофічні ризики, судові вердикти та виклики 2025 року -
Новости интернет-партнеров
Обрушение моста в Балтиморе окажет ограниченное влияние на перестраховщиков – Fitch -
Почитаем прессу
Річниця руйнівного землетрусу в Туреччині: як "звичайна домогосподарка" розкрила правду про загибель своєї родини -
Новости ДедалИнфо
Финансовое обеспечение презумпции виновности строителей в плане реализации качественного и успешного выполнения своих проектов.







































































































































































































































































